雷竞技raybet官方平台
集团概述
新闻中心
诊疗中心
科研教学
人才生长
投资者关系
EN
点击搜索
新闻中心
首页 /
新闻中心
新闻资讯
媒体中心
视频中心
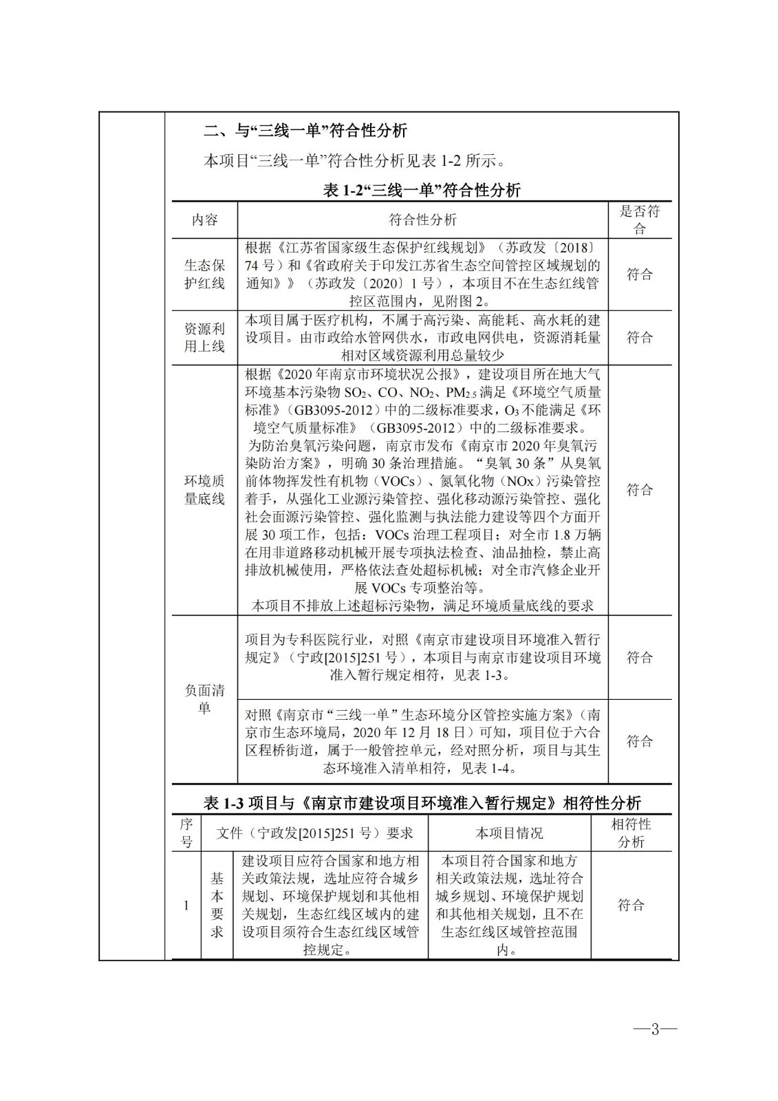
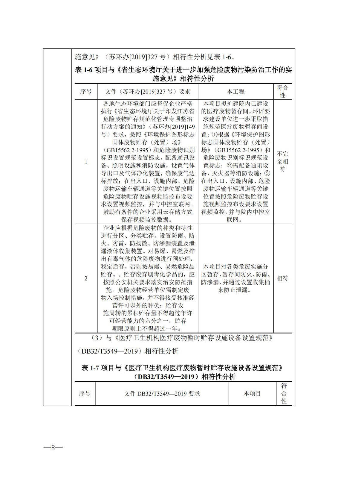
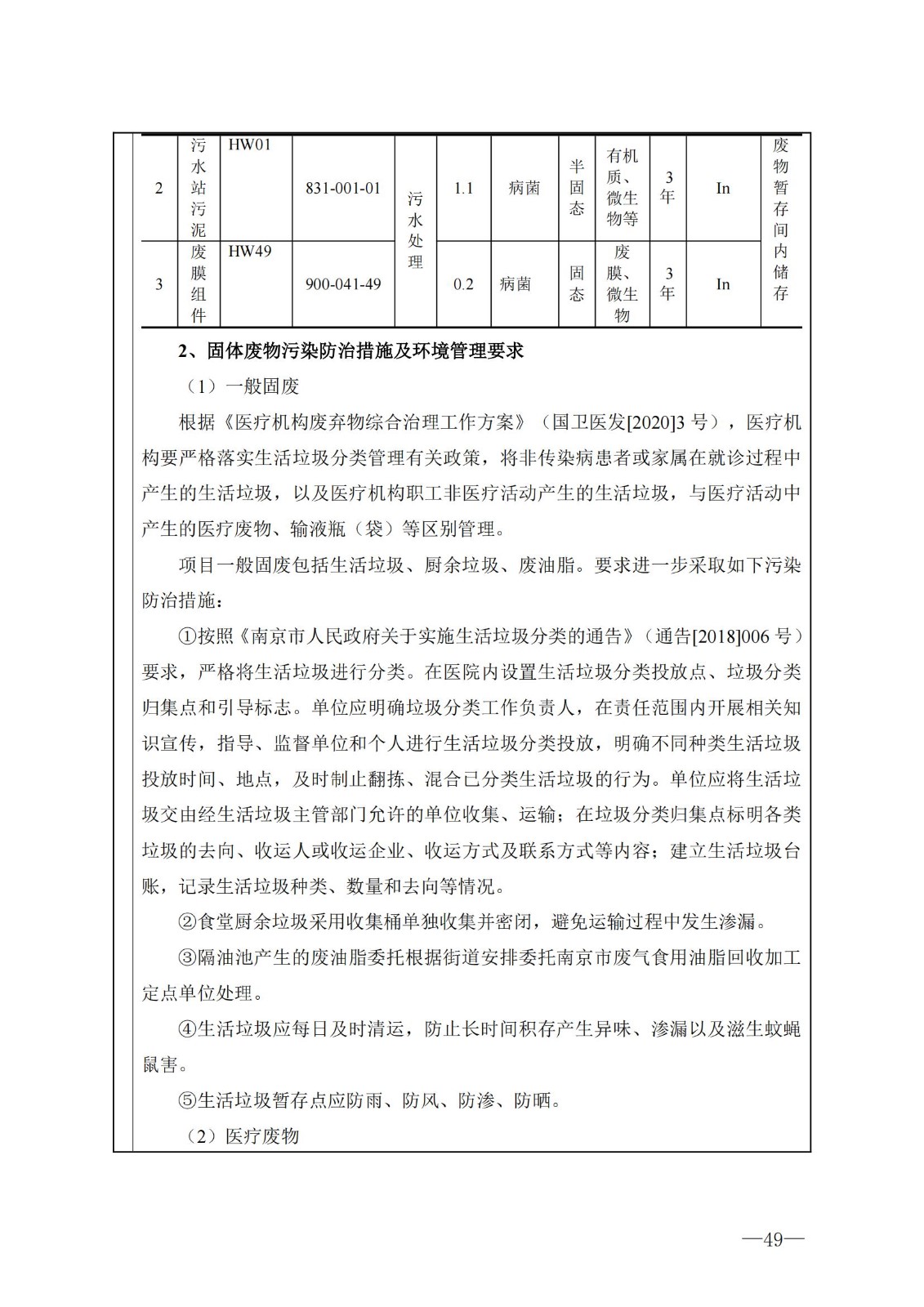
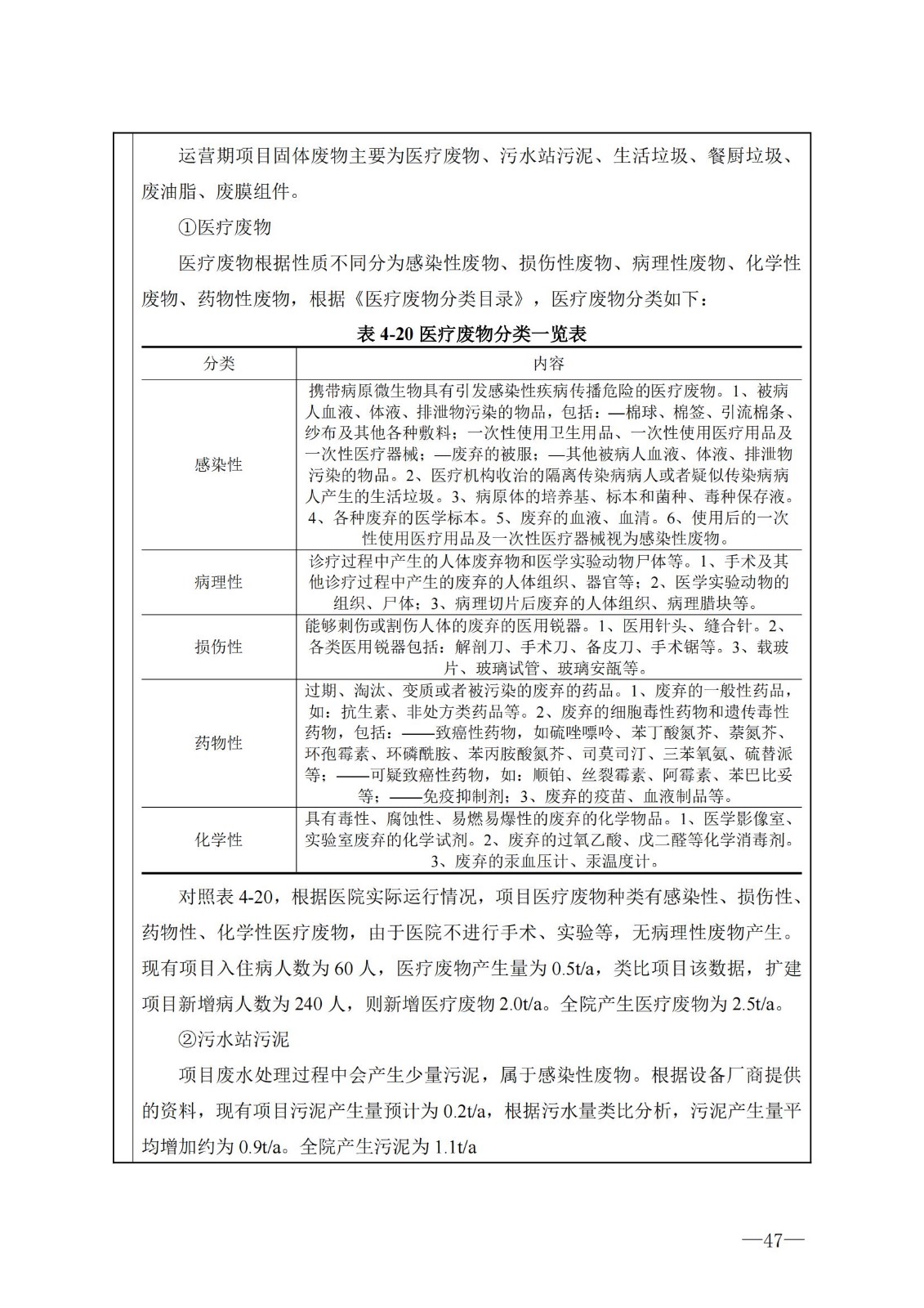
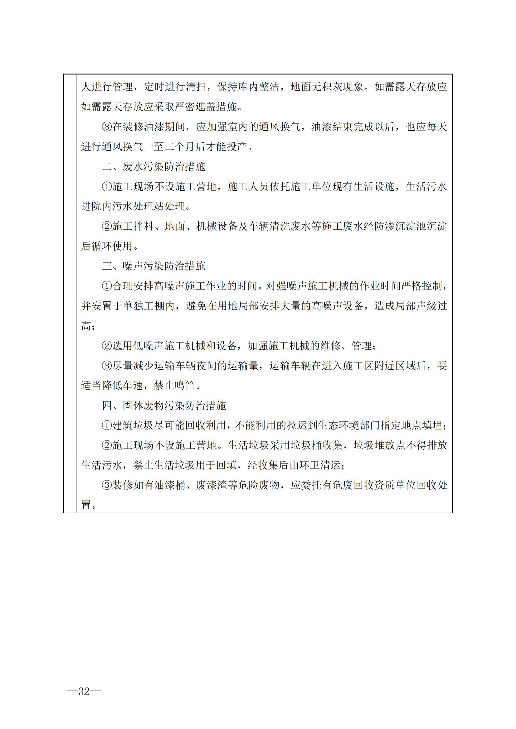
南京六合怡宁神经病医院扩建床位项目公示
宣布时间:2021-09-18
上一篇新闻
下一篇新闻
热门推荐
中国5000多家上市公司评选,,,温州雷竞技raybet官方平台摘取最具社会责任奖
2019-06-03
是什么让全校学霸“复读”一年,,,也要进入这座精神医学界的“黄埔军校”
2019-07-06
温州雷竞技raybet官方平台官方宣传片正式宣布,,,6分钟带你见识纷歧样的精神医院
2019-11-15
救心亦救命,,,温州雷竞技raybet官方平台再度牵手微医集团,,,开启外洋抗疫心理援助平台
2020-03-27
坚守初心,,,奋进2021!温州雷竞技raybet官方平台医院集团治理年会召开
2021-03-13
雷竞技raybet官方平台医院官方微信
雷竞技raybet官方平台视界官方公众号
关于雷竞技raybet官方平台
雷竞技raybet官方平台简介
生长历程
治理团队
机构网络
学术专业
科研教学
资质声誉
教学研生长
国际相助
雷竞技raybet官方平台文化
雷竞技raybet官方平台理念
专家先容
社会责任
投资者关系
公司资料
股票信息
投资者日历
企业管治
投资者盘问
人力资源
人才招聘
加入我们
联系雷竞技raybet官方平台
联系方法
诚聘英才
关注我们
天下客服电话
400-000-2120
地点:温州市黄龙住宅区盛锦路
邮箱:knyy@knhosp.com
友情链接:
温州医科大学隶属雷竞技raybet官方平台医院 温州医科大学精神医学学院 温州医科大学
浙ICP备11023383号 ? 2020雷竞技raybet官方平台版权所有
网站建设:宗阖网络
【网站地图】
【sitemap】